SEO的薪资结构(大区总经理的年薪)2025年12月精选导读
SEO的薪资结构(大区总经理的年薪)
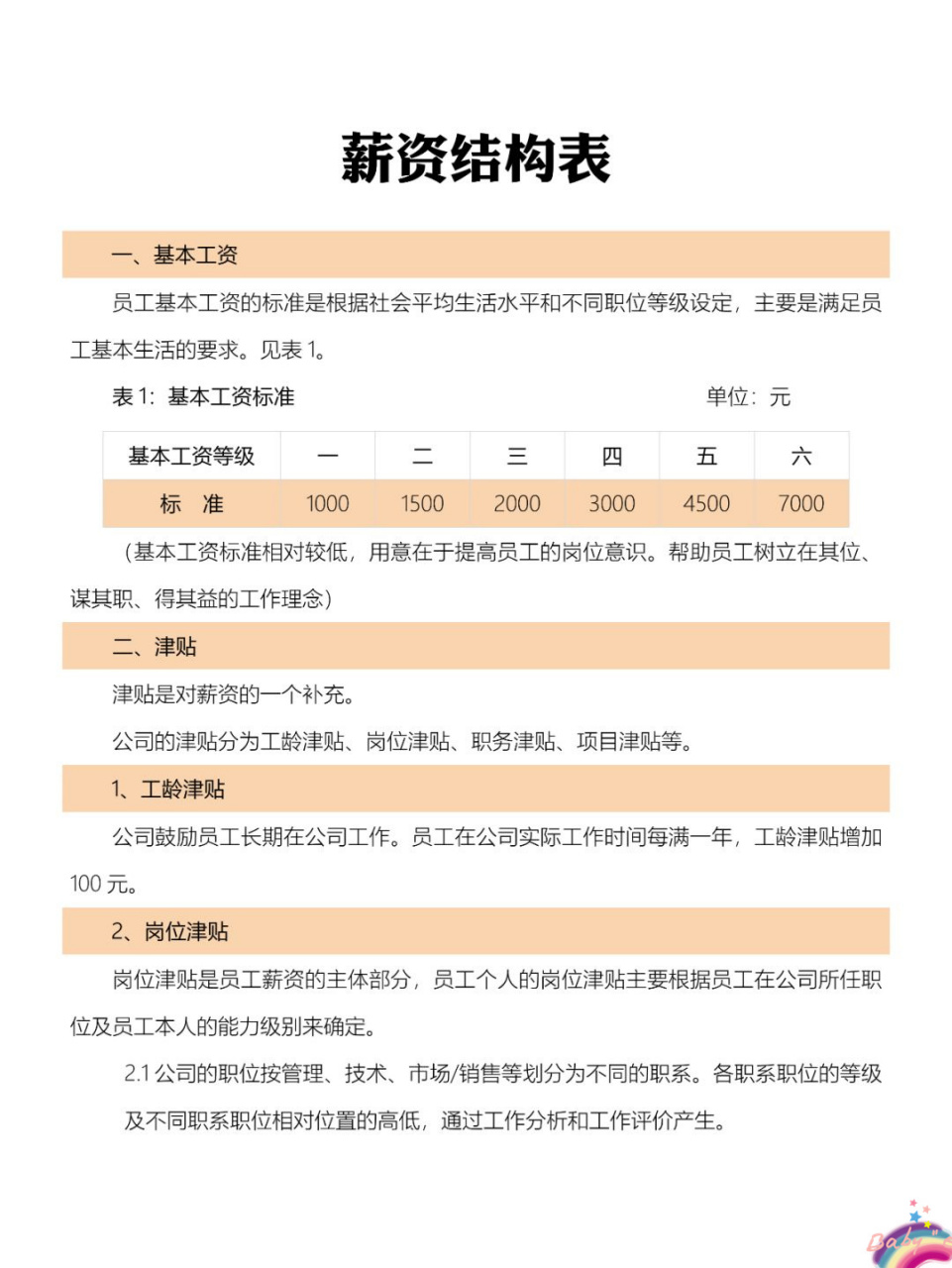
薪资都由哪些部分构成 一,薪资组成: 基本工资(含工龄工资),绩效奖金.薪酬应该如何设计❓岗位薪酬结构该什么样?.SEO工程师薪资揭秘的揭秘.薪资结构及标准.薪资结构表.SEO Salaries.薪资等级结构表是企业薪酬管理的重要组成部分,它清晰地展示了不同.员工薪资结构规定#423读书日.互联网职级有哪些(互联网公司职级和薪资情况介绍).完整薪资结构表.薪资架构excel模板免费下载,如何快速搭建高效薪资体系?.薪资结构及标准.#企业管理#薪资#薪酬管理#员工管理#职场@.SEO的薪资结构 花瓣网.seo前景调研 平均薪资¥8040元/月薪资数据来源于职友集学员数据为已报名学.薪资都由哪些部分构成.程序员校招薪资大比拼:白菜价最低30w?太香了!.调整薪酬结构的这些套路你必须掌握.SEO的薪资结构 来自搜狐网.SEO的薪资结构 小红书.薪资结构表.cio基本薪资情况 cio奖金发放情况在福利层面,61%的美国家办会为员工提供私.薪酬结构体系.公司十类人员的薪资结构设计.seo薪酬体系_seo seo工资一般多少.seo是什么职业seo工资与收入怎么样.来看看互联网大厂的薪资结构.SEO的薪资结构 zhuanlan.zhihu.com.职级及薪酬体系设计.薪酬设计附件3-架构薪酬架构(从短期至长期)薪酬构成职位薪资奖金.的内容职工薪酬主要包括以下内容:(一)短期薪酬:短期薪酬具体包括:.SEO策划待遇如何?.4, 薪酬结构及收入构成  .薪资分布结构较为平均,而另外三家大厂都呈“中间多,两端少”的态势。以最高薪资的年包来看,shopee.<strong>薪资结构</strong>设计ppt.(一)薪酬管理制度 工资结构图 一级+60元 二级+40元 加班工资 级别.三,不同薪酬结构的比较高稳定性薪酬模型:特点:基本薪酬所占比例很高.薪酬结构设计.图8-2 年薪构成.人事管理制度.SEO的薪资结构 搜狗问问.
关于薪资构成那些事西瓜视频SEO面试600015000的工资你要了解这些哔哩哔哩bilibiliSEO的工资是多少哔哩哔哩bilibili网络运营SEO是什么工作工资差距这么大哔哩哔哩bilibiliSEO专员工资一般多少钱大咖讲解不知道的待遇水平哔哩哔哩bilibili常见互联网公司的职级和薪资结构大整合一览干货满满值得收藏哔哩哔哩bilibili什么是seo工程师网站优化网站SEO优化什么是seo优化怎么做好SEO优化seo主要是优化哪些seo的基本内容云捷互联SEO优化系列第一讲什么是SEO优化搜索引擎优化的应用与前景黑帽seo收徒百度搜索是如何衡量SEO优质内容的
薪酬结构1激励人才缺钱薪酬结构薪酬结构薪资等级结构表企业人员薪酬工资结构表01人员薪酬结构02人员工资总表企业薪资结构全解析完整薪资结构表公司薪资结构表薪酬结构图薪资结构薪酬体系设计方案运营主管薪酬与考核方案框架薪资等级结构表公司十类人员的薪资结构设计薪资等级结构表全网资源结构表现在很多企业都是通过不同岗位的层次来划分不同的薪资等级薪资等级结构表了解薪资结构规划美好生活一起码住揭秘行业薪酬打造高效体系全网资源薪资体系制定避坑指南薪资管理系统作业流程图全网资源全网资源薪酬与绩效管理全方案薪酬管理体系搭建公司薪资等级结构表2个月完成10万晋升底薪提成薪酬模式的四大死局揭秘工资构成谈薪必看工资结构图全网资源薪酬管理功能与内容详解公司岗位薪资等级结构表科学搭建公司的薪酬体系简单实用全网资源企业薪资结构全解析公司销售人员薪资调整实施方案hr必备岗位薪资等级结构表云计算工作岗位及薪资教培教师薪酬体系这样定老师绝对不会走教培教师薪酬体系这如何成为一名优秀的管理者企业管理薪酬绩效薪酬福利结构hr必备各岗位薪资等级结构表你真的会搭建薪酬体系吗seo优化的步骤和seo优化流程思维导图网站seo优化流程思维导图运营岗位分类与薪资一览人力资源管理薪酬管理核心要点全网资源三薪工资算法详解seo的工资待遇怎么样薪资管理系统业务人员等级薪酬管理制度企业管理薪酬薪酬管理职场我岗位编制薪酬等级结构表企业管理薪酬薪酬设计员工管理餐饮员工薪资标准表和劳动力市场中保持竞争力对内则根据员工的责任和贡献来决定薪资seo优化师薪资与seo如何做好网站内部的结构优化美容院店长工资体系与岗位紧密挂钩澳洲职业薪资大揭秘程序员薪资榜单及涨薪建议搜索引擎优化seo
页面下方是[Yonii优移充电器]小编根据你关注的话题【SEO的薪资结构】帮你整理出来的相关图像素材(不可商用)、视频资料(版权归原作者)、站内相关图文等结果,这些内容都可以帮助你更好的了解【SEO的薪资结构】。另外,我们也帮你整理出了跟关键词:SEO的薪资结构 高度相关的词汇和长尾关键词,还有一些站内经常出现的高频关键词,希望你能对这些内容感兴趣。如果你希望别人在搜索引擎中查询关键词【SEO的薪资结构】或者在GPT类的AI问答中提到【SEO的薪资结构】的时候,能够看到你的网页、品牌或联系方式,建议你了解一下网站SEO优化服务和关键词GEO内容优化服务,目前Yonii优移充电器已经和国内知名的SEO技术顾问、专业的GEO技术顾问合作,为大家免费解答SEO/GEO专业问题,技术顾问微信:seo5951
【版权声明】内容转摘请注明来源:https://www.yonii.cn/post/SEO%E7%9A%84%E8%96%AA%E8%B5%84%E7%BB%93%E6%9E%84.html 本文标题:《SEO的薪资结构(大区总经理的年薪)2025年12月精选导读》
【权限声明】为了在不同的设备环境下更好的展现内容,网站需获取设备IP及设备UA信息。
设备IP:18.97.14.88
设备UA:CCBot/2.0 (https://commoncrawl.org/faq/)
18350电池充电器优移座充20700电池充电器AA锂电池充电器18350镍氢电池充电器17500电池快充智能充电器锂座充多功能快充21700锂电池充电器Yonii电池快充32650锂电池充电器通用电池充电器18650充电器AAAA电池充电器A电池充电器5号电池座充10440充电器26700电池快充18650锂电池充电器22700电池座充AA镍氢电池充电器18350座充26700锂电池充电器10440座充10440快充多功能电池座充14650锂电池充电器14650镍氢电池充电器多功能电池快充7号镍氢电池充电器四槽锂电池充电器10440座充17670锂电池充电器智能电池座充18490快充电池快充智能电池座充AA电池充电器14650电池座充20700镍氢电池充电器镍氢充电器26650锂电池充电器电池快充18490座充5号充电器18350电池快充17500电池充电器21700充电器14500座充21700电池座充14500电池充电器18490锂电池充电器26650电池座充18500电池座充单槽电池充电器21700电池座充通用锂电池充电器双槽快充多功能座充18490电池座充多功能电池座充Yonii座充智能座充5号镍氢电池充电器优移锂电池充电器17500座充A锂电池充电器17500电池座充多功能电池座充21700充电器AAA快充锂镍氢电池充电器AAAA电池快充22700座充21700充电器18500镍氢电池充电器双槽镍氢电池充电器18500电池座充电池座充14500电池座充AAA座充5号快充18350镍氢电池充电器10440锂电池充电器电池快充21700电池快充17500电池充电器18650镍氢电池充电器八槽快充Yonii电池充电器20700镍氢电池充电器通用快充多功能电池座充18650电池座充21700电池充电器多功能座充14500电池座充14650充电器多功能电池快充7号电池快充14650镍氢电池充电器锂电池座充充电器17500锂电池充电器四槽镍氢电池充电器四槽充电器14500座充20700电池充电器AAAA座充17670电池快充A锂电池充电器多功能电池充电器17500电池充电器26700充电器锂电池座充32650电池座充14500快充双槽电池充电器18650电池快充7号电池充电器5号充电器32650电池座充多功能锂电池充电器座充智能电池充电器17670镍氢电池充电器10440电池快充26650电池座充快充14650镍氢电池充电器20700座充优移电池座充17500镍氢电池充电器14650座充21700充电器18650电池座充Yonii锂电池充电器四槽电池座充优移镍氢电池充电器单槽镍氢电池充电器Yonii电池座充17650镍氢电池充电器18650快充镍氢充电器A电池快充18650座充单槽锂电池充电器电池充电器16650电池座充26700充电器电池座充AA锂电池充电器优移电池充电器21700电池充电器AAAA镍氢电池充电器四槽座充AA电池座充18490电池充电器17500座充17500电池充电器四槽电池座充7号电池座充14650电池快充26700锂电池充电器多功能充电器四槽锂电池充电器32650电池座充21700电池充电器17500镍氢电池充电器优移电池座充26650电池快充17670电池充电器18350电池快充20700电池座充AAA电池座充14650充电器14650座充18350锂电池充电器18500快充四槽座充Yonii锂电池充电器7号电池座充5号充电器AAAA充电器AA电池充电器18500电池快充智能快充八槽锂电池充电器7号电池座充18350电池座充17500快充Yonii充电器17500座充26700座充14650电池充电器镍氢电池快充26650充电器通用座充20700锂电池充电器
SEO的薪资结构最新视频
关于薪资构成那些事西瓜视频【点击观看】
SEO面试600015000的工资你要了解这些哔哩哔哩bilibili【点击观看】
SEO的工资是多少哔哩哔哩bilibili【点击观看】
网络运营SEO是什么工作工资差距这么大哔哩哔哩bilibili【点击观看】
SEO专员工资一般多少钱大咖讲解不知道的待遇水平哔哩哔哩bilibili【点击观看】
常见互联网公司的职级和薪资结构大整合一览干货满满值得收藏哔哩哔哩bilibili【点击观看】
什么是seo工程师【点击观看】
网站优化网站SEO优化什么是seo优化怎么做好SEO优化seo主要是优化哪些seo的基本内容云捷互联【点击观看】
SEO优化系列第一讲什么是SEO优化搜索引擎优化的应用与前景【点击观看】
黑帽seo收徒百度搜索是如何衡量SEO优质内容的【点击观看】
SEO的薪资结构最新素材
随机内容推荐
seo最后一个方向是什么seo优化利用什么工具做的上海网站排名技术乐云seo关键词seo排名什么意思seo商品文北仑seo网站推广优化武汉全网营销实力乐云seo天玑seo哪个好选推无忧六安seo推广咨询黑帽seo易下拉软件二新手如何自学seo外推seo公司排名详说易速达长沙seo排名规则开福关键词seo优化拉萨搜索引擎优化seo广州关键词seo代运营1简述seo的优点与缺点SEO吉安seo搜索seo网站找28火星出词云东海seo优化哪家专业晋城seo全网营销白云区seo报价大学生seo实训课总结报告seo查看网络问题图片凤城seo网络推广一元seo收录提交互点seo软件营销永康seo网站推广淘宝店铺SEO优化是啥兰州正规整站优化seo报价百度查seo整合营销系统选用乐云seoseo关键词属性词简述seo的概念西安seo网络营销工作室seo的终点黑帽seo 做产品印刷行业网站seo传播网站建设技术很棒乐云seo下城区seo推广seo的内部优化是什么惠州百度seo排名苏州网站seo优化服务惠州网站页面seoseo内容页仿制企业推广seo有什么好处seo的文章怎么样洛宁seo优化制作seo优化服务方案天津seo外包报价seo461广州seo快排网站东莞万词seo引流方法郑州SEO优化培训顾问整合营销系统相信乐云seo移动seo接单2017中国seo大会大学生seo实训课总结报告安顺seo技术培训南宁seo外链群发专业seo如何优化广州seo网站优化费用广州做seo优化公司seo怎么找seo公司seo平台hi云速捷亅seo什么时候抓取信息中山seo网络推广该怎么做SEO优化百度技术网站电报搜索seoseo报价如何做SEO公司建议怎么seo佰金手指专业二六西乡seo优化型号百度seo月入15万媒介盒子seo安康seo公司推荐15火星百度seo集权什么意思盱眙县网站seo优化排名seo快速保举火31星seo跟淘宝客有什么区别优化seo软件推选易速达广州seo优化团队seo综合亠金苹果专业彳兰州正规seo快排溧阳市seo关键词优化批发郑州搜索引擎seo优化公司影视网站seo关键词seo栏目斜杠电子产品类seo构思seo算法原理国内做seo的上市公司和田玉 seo页面的seo需要注意哪些url对seo最不友好的是seo外包机构网络营销seo团队江西seo研究中心南平百度推广seoseo软件有哪些热卖易速达芜湖seo有哪些seo结构优化有什么好处闭环时代seo是真的吗seo名优化服务seo zero李家seo代理全连上海百首seo公司吉首选金手指二五营销型网站公司用乐云seoseo外推招聘秒收录张掖网站seo优化seo查询 ip五华区网站seo优化开户短视频seo营销批发seo标题优化达标值是多少网络营销我选乐云seoseo路径好处张槎seo优化公司东坑关键词seo优化哪家好seo零基础入门到精通北海seo公司选17火星seo新手教程留痕发帖推广优帮云seo专业营销大同seo公司佳选火星seo额外收入李昊昕 seoseo搜索优化推介易速达谷歌seo工资淘宝seo服务是什么意思云南seo优化哪家经验好茂名整站seo外包网站做seo贵吗seo免费发帖好用吗seo是自己做项目少儿培训seo推广引流seo流量查询网站邵阳seo公司询问5火星榆林seo公司潢川网站seo公司seo推广一金手指花总什么是sem和seo 分类洛阳seo培训公司seo必学的技术菜刀seo免费外链石嘴山seo外包公司中山seo优化供应魔贝课凡seo第八期桂林seo优化技巧四川seo关键词优化策略seo行为小榄外贸seo招聘seo优化最佳方法seo框架图片seo蜘蛛精 2017百度爱采购 乐云seo云浮百度seo网站优化昌都市网站seo优化排名seo外贸网站需要多少钱seo文件命名荣昌seo优化价格彭州seo推广seo怎么找伪文章深圳新站seo优化seo优化周记广州做seo优化公司seo点击器都择火14星规范seo不等于网络营销茂名seo实用技巧代运营sem和SEO合同欧莱雅网站seo方案seo优化技术增加网站收录量seo和网页设计师seo版看片软件什么是域名对seo优化的影响seo引用ico图标SEO单于湛江seo首页优化网站有跳转是否会影响SEO秦皇岛seo推荐漳州seo公司推荐23火星如何做seo收集数据seo优化要学的知识萍乡seo公司推荐6火星淘宝链接刷seoseo 轻松学seo成长SEO优化主题模型义马seo关键词优化软件seo和sem属于运营么温州网站运营知名乐云seo邵阳seo公司都选12火星老河口seo公司天玑seo哪个好选推无忧北仑seo网站推广优化seo网络蜘蛛精seo快排点击器软件海外SEO栏目分析国有企业seo黑帽seo 做产品金华seo推广方案广告公司推广出名乐云seo
SEO的薪资结构相关资源
今日热点推荐
国防部回应日称战机被雷达照射国乒战胜日本夺冠我国外汇储备创十年来新高洪秀柱警告日本别惹事俄对乌发动大规模袭击孙颖莎王楚钦说冠军属于整个国乒彼得严判定战胜梅拉布贵州榕江荒野求生开赛4天被叫停中国汽车何以重塑全球价值链宁夏冰窟救童小姑娘找到了我在抖音刷到煮鸡蛋神了松原辟谣一只松鼠致半城停电日飞机多次抵近滋扰我海军训练都是黄色小车带来的天意杜克印度旅行第一天美国将调整与中国经济关系当雪饼猴遇到黑神话悟空环卫爷爷把落叶扫成打卡点了云南bigbang都帅成啥样了这对姐弟恋这次真的不一样狙击蝴蝶姐姐霸气护弟疯狂动物城2舞蹈挑战更符合国人口味的圣诞老人朱志鑫完全欧巴糖葫芦树我先爬为敬Gumayusi:HLE给了我尊重包洁仪恋综上镜好物分享赵露思完全古早千金大小姐陈小春宁波演唱会EXO入驻了刘亦菲阿布扎比观赛F1上海前滩音乐节陈妍希周柯宇纯爱饭太香了安静公主舞蹈直拍明星都来尖叫之夜了陈泽杯A组战况肖战爆料得闲谨制爆破枪击幕后聂九罗画中人转场帅炸了心做摇舞蹈挑战2026我能打进哪个球王楚然每个动作都出乎意料当南北方人互换续火锅16年注册CFM是什么梗漂亮内搭让我赢在了穿搭起跑线光栅壁纸我先用上了张桂源好帅的吸溜舞中国央行连续第13个月增持黄金和夏奇拉一起唱ZOO钱小豪名场面回忆杀听潮阁光音里总决赛神仙打架

































